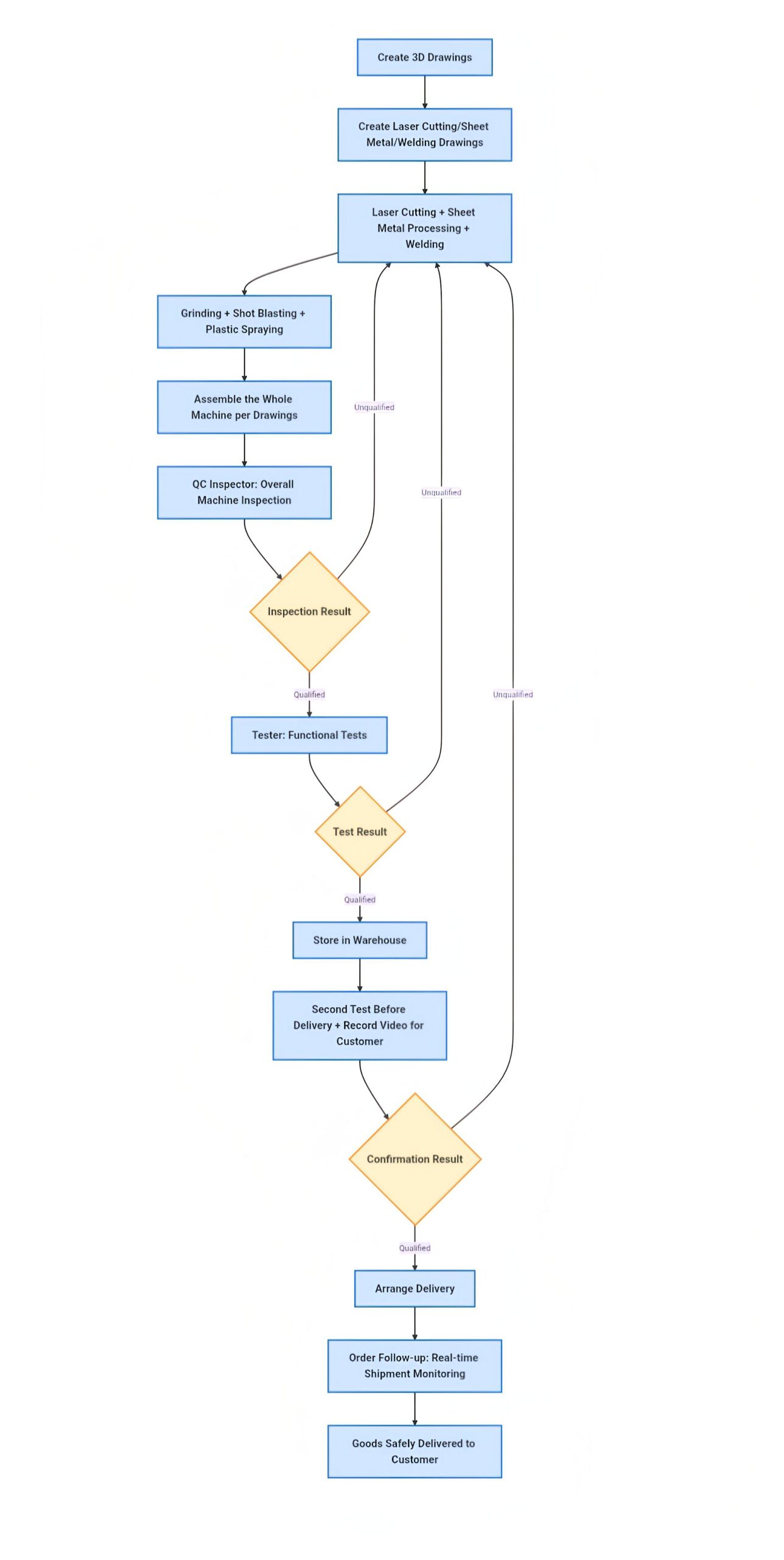
Product Production Process

0

Leave a Reply

Your email address will not be published. Required fields are marked *